- Partiron
- OEM Parts
- Honda
- MOTORCYCLE
- Models With No Year
- CT90K5A MOTORCYCLE, JPN, VIN# CT90-1500001
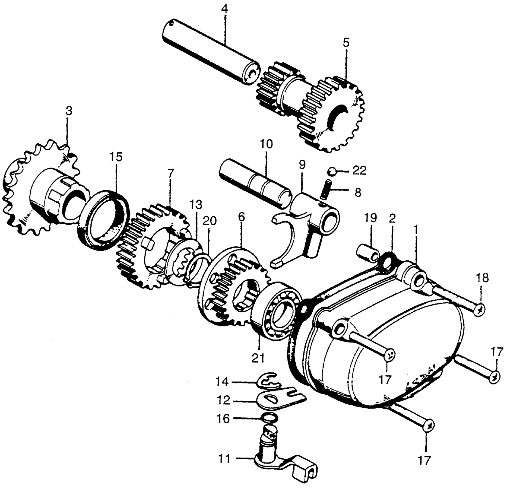
SUB-TRANSMISSION
Honda CT90K5A MOTORCYCLE, JPN, VIN# CT90-1500001 SUB-TRANSMISSION Diagram
#
Description
Price
1
COVER, SUB-TRANSMISSION (NOT AVAILABLE)
11371-053-020
Unavailable
3
SPROCKET, DRIVE (15T)
23800-053-000
Unavailable
4
COUNTERSHAFT, SUB-TRANSMISSION (NOT AVAILABLE)
23900-053-000
Unavailable
5
GEAR, SUB-TRANSMISSION COUNTERSHAFT (NOT AVAILABLE)
23910-053-010
Unavailable
7
GEAR, SUB-TRANSMISSION HIGH (28T) (NOT AVAILABLE)
23931-053-010
Unavailable
8
SPRING, BALL SETTING (NOT AVAILABLE)
24271-053-010
Unavailable
9
FORK, SUB-TRANSMISSION GEARSHIFT
24801-053-000
Unavailable
10
SHAFT, GEARSHIFT FORK
24811-053-000
Unavailable
11
SHAFT, SUB-CHANGE (NOT AVAILABLE)
24821-053-030
Unavailable
12
ARM, SUB-CHANGE
24831-053-010
Unavailable
13
WASHER, SPLINE (20MM)
90456-053-000
Unavailable
14
CIRCLIP (8.6MM)
90601-053-010
Unavailable
