- Partiron
- OEM Parts
- Kawasaki
- motorcycle
- 2020
- VULCAN® S ABS CAFE
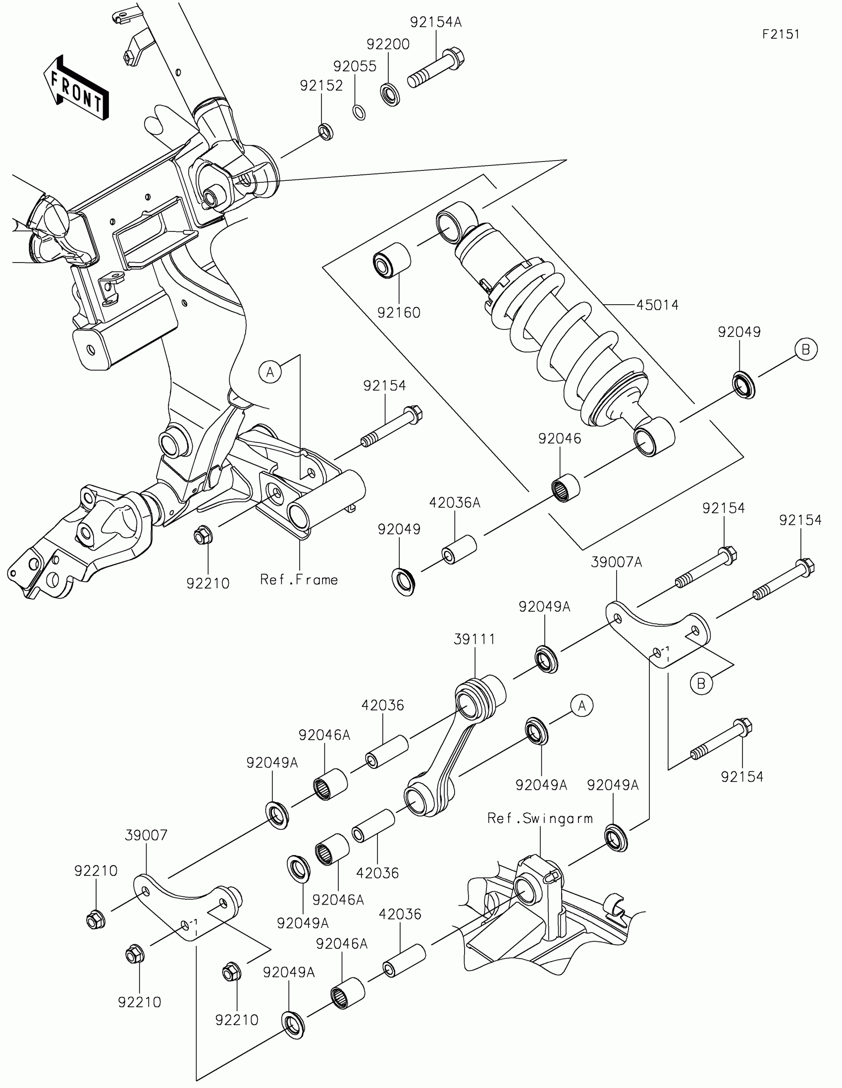
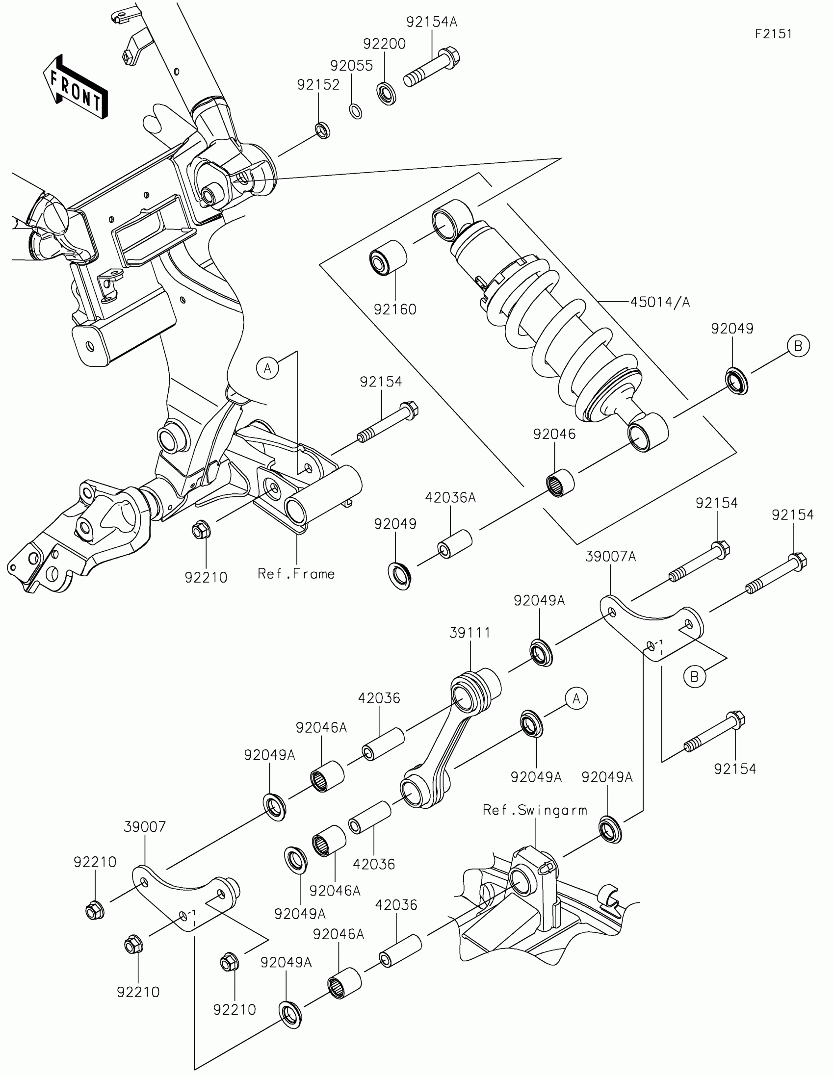
Suspension/Shock Absorber
Kawasaki VULCAN® S ABS CAFE Suspension/Shock Absorber Diagram
#
Description
Price
92055
RING-O,11.8X2.4
92055-0843
Unavailable
