- Partiron
- OEM Parts
- Honda
- MOTORCYCLE
- Models With No Year
- ST90A MOTORCYCLE, JPN, VIN# ST90-1000002
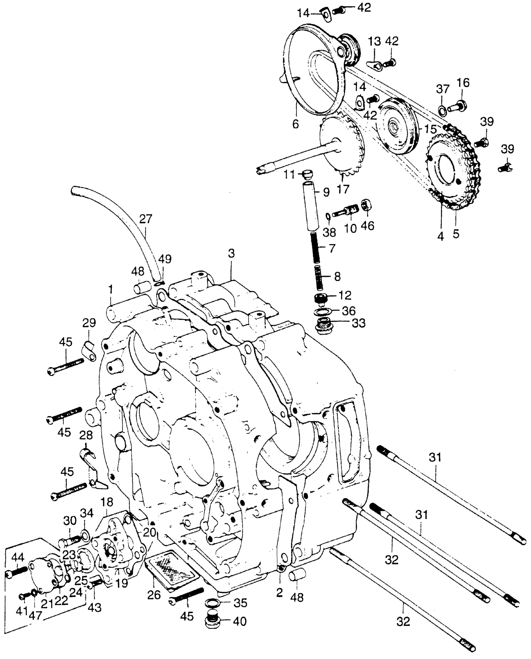
CRANKCASE + CAM CHAIN TENSIONER
Honda ST90A MOTORCYCLE, JPN, VIN# ST90-1000002 CRANKCASE + CAM CHAIN TENSIONER Diagram
#
1
CRANKCASE, R.
11100-128-000
Unavailable
2
GASKET, CRANKCASE This part replaces 11191-128-000.
11191-128-405
Unavailable
3
CRANKCASE, L. (NOT AVAILABLE)
11200-128-000
Unavailable
4
SPROCKET, CAM (30T)
14321-028-000
Unavailable
5
CHAIN, CAM (86L) (DAIDO)
14401-028-003
Unavailable
6
TENSIONER, CAM CHAIN (NOT AVAILABLE)
14500-096-020
Unavailable
7
SPRING A, CAM CHAIN TENSIONER
14541-086-010
Unavailable
9
ROD, CAM CHAIN TENSIONER PUSH
14550-086-010
Unavailable
12
BOLT B, CAM CHAIN TENSIONER ADJUSTING
14562-086-000
Unavailable
13
PLATE A, CAM CHAIN TENSIONER SETTING (NOT AVAILABLE)
14592-028-010
Unavailable
14
PLATE B, CAM CHAIN TENSIONER SETTING
14593-028-010
Unavailable
15
ROLLER, CAM CHAIN GUIDE This part replaces 14610-105-690.
14610-105-691
Unavailable
15
ROLLER, CAM CHAIN GUIDE
14610-105-691
Unavailable
17
SPROCKET, CAM CHAIN GUIDE (29T)
14670-028-000
Unavailable
18
PUMP ASSY., OIL (NOT AVAILABLE)
15100-053-010
Unavailable
19
BODY, OIL PUMP
15111-053-020
Unavailable
20
GASKET, OIL PUMP BODY This part replaces 15119-028-030.
15119-028-306
Unavailable
20
GASKET, OIL PUMP BODY
15119-028-306
Unavailable
21
COVER, OIL PUMP (NOT AVAILABLE)
15121-028-060
Unavailable
22
GASKET, OIL PUMP COVER
15128-028-030
Unavailable
23
DRIVESHAFT, OIL PUMP (NOT AVAILABLE)
15181-028-050
Unavailable
24
ROTOR, OIL PUMP (INNER) This part replaces 15331-053-010.
15331-053-014
Unavailable
24
ROTOR, OIL PUMP (INNER)
15331-053-014
Unavailable
25
ROTOR, OIL PUMP (OUTER) (NOT AVAILABLE) This part replaces 15332-053-010.
15332-053-014
Unavailable
25
ROTOR, OIL PUMP (OUTER) (NOT AVAILABLE)
15332-053-014
Unavailable
27
TUBE, BREATHER (NOT AVAILABLE)
15761-128-000
Unavailable
28
CLIP B, COIL WIRE
32908-128-000
Unavailable
29
CLIP, BREATHER TUBE (NOT AVAILABLE)
32909-128-000
Unavailable
30
BOLT, OIL JOINT (NOT AVAILABLE)
90015-028-000
Unavailable
31
BOLT A, CYLINDER STUD
90031-028-010
Unavailable
32
BOLT B, CYLINDER STUD
90032-028-020
Unavailable
