- Partiron
- OEM Parts
- Polaris
- ATV
- 2006
- SPORTSMAN 500 EFI - A06MH50AQ
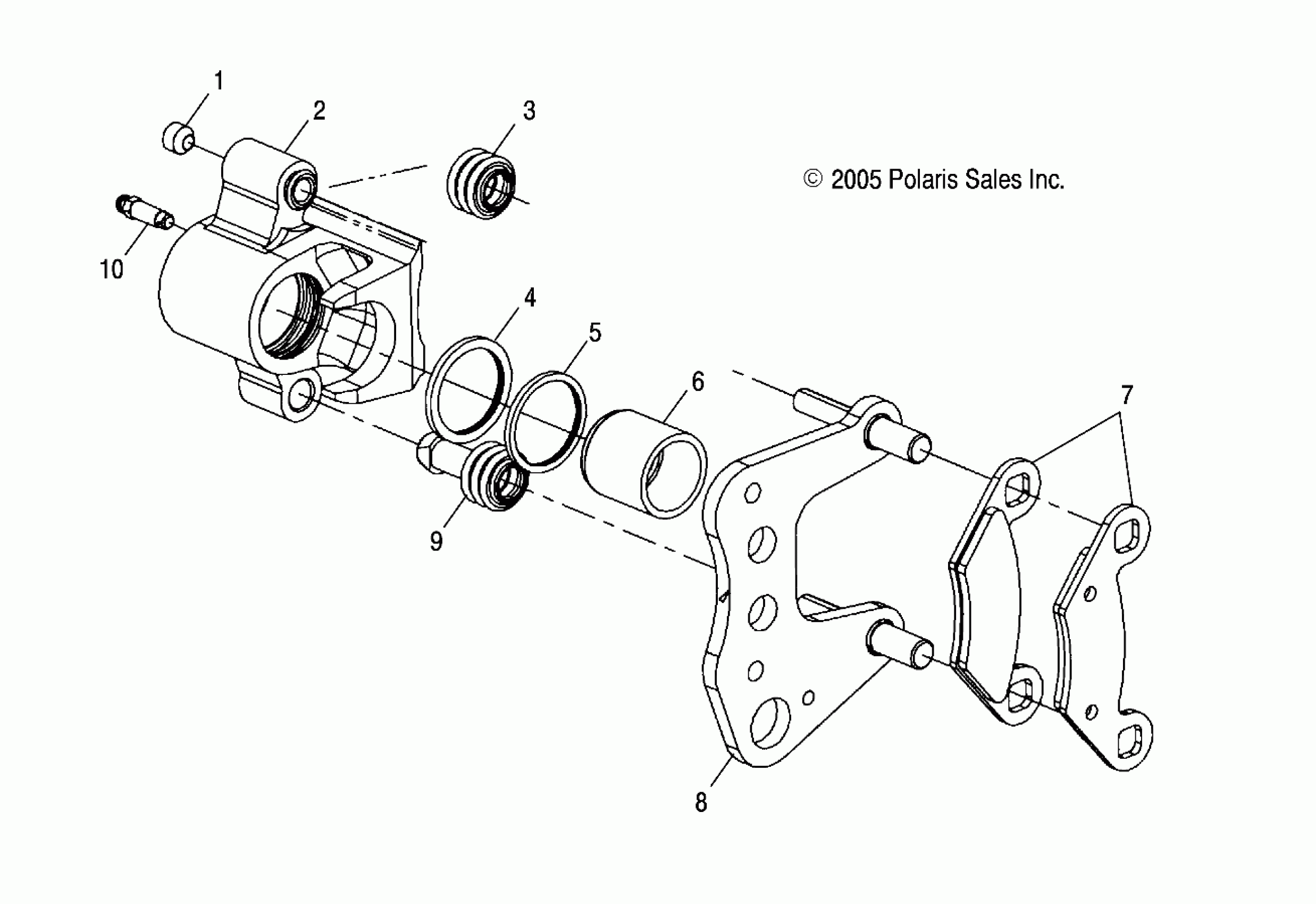
BRAKE, FRONT - A06MH50AQ/AX/AY/AZ/AL/AT (4999206649920664B04)
Polaris SPORTSMAN 500 EFI - A06MH50AQ BRAKE, FRONT - A06MH50AQ/AX/AY/AZ/AL/AT (4999206649920664B04) Diagram
#
Description
Price
-
Asm., Brake Caliper, RH [Incl. 1-6,8,9]
1910842
Unavailable
-
Asm., Brake Caliper, LH [Incl. 1-6,8,9]
1910841
Unavailable
2
CALIPER, BRAKE, LH
-------
Unavailable
2
CALIPER, BRAKE, RH
-------
Unavailable
