- Partiron
- OEM Parts
- Polaris
- ATV
- 1999
- SPORT 400 - A99BA38CA
ENGINE MOUNTING - A99BA38CA (4949534953a009)
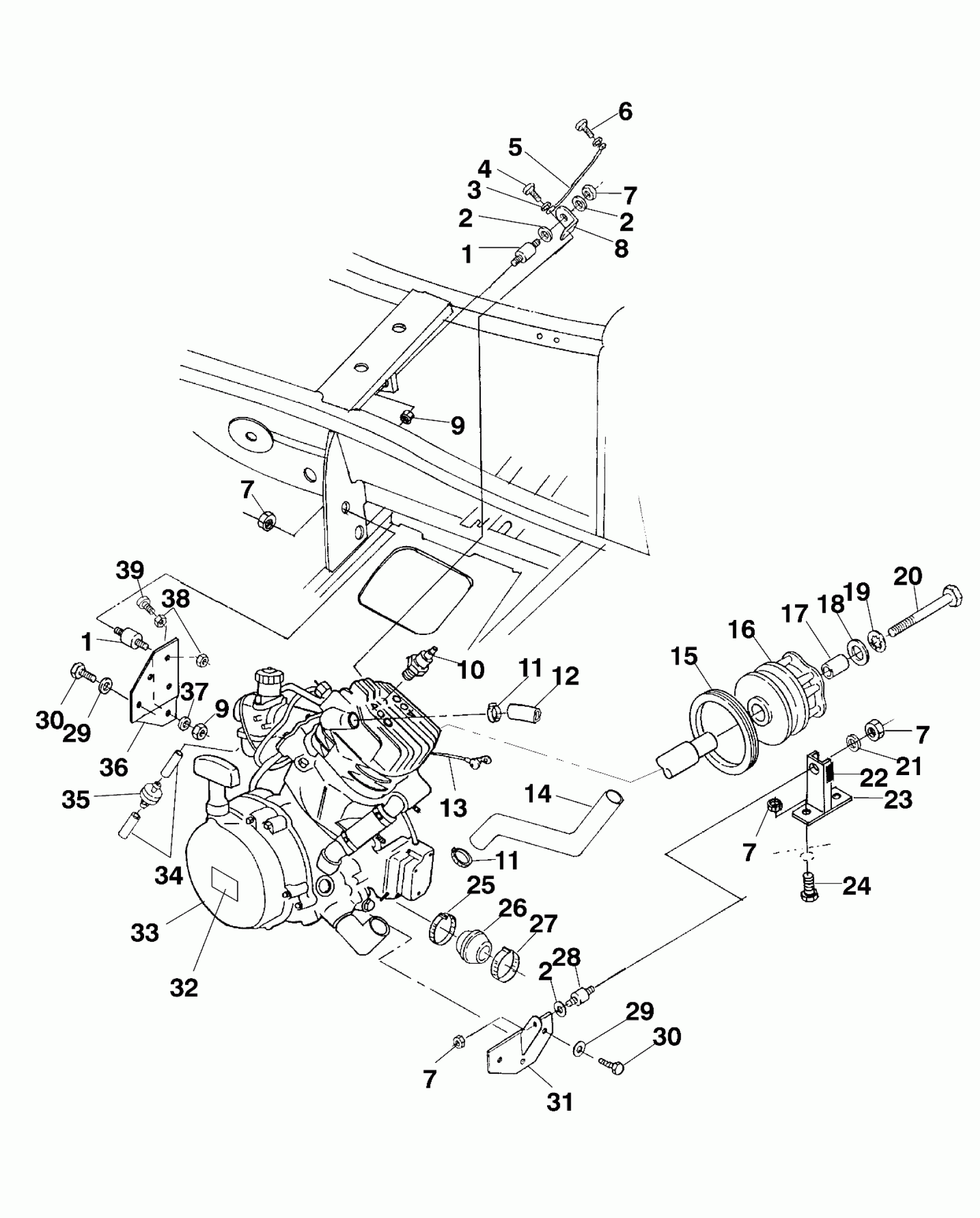
Polaris SPORT 400 - A99BA38CA ENGINE MOUNTING - A99BA38CA (4949534953a009) Diagram
#
Description
Price
1
MT.,RUBBER,ENG.
3110038
Unavailable
1
MT.,RUBBER,ENG.
3110038
Unavailable
5
CABLE,GND-ENGINE
4010132
Unavailable
8
BRKT,ENG.MT,TOP,BLK,400
5242692-067
Unavailable
13
CABLE,SOL/START,DBLBOOT
4010129
Unavailable
14
HOSE,FORMED,3/4X21.75,W/ CHAFE
5411637
Unavailable
15
Seal, Case, Cover (See Footnote) (See Clutch Cover Pg. C4, Ref. 31)
-------
Unavailable
16
Asm., Drive Clutch, Basic ATV-07 (See Footnote) (See Drive Clutch Pg. B11, Ref. 14)
-------
Unavailable
22
EDGE TRIM-BLACK,04 CM
8360012-04
Unavailable
26
BOOT,CLUTCH INLET,2.4X2.1X5.2
5411681
Unavailable
27
CLAMP,BAND,NARROW
7080656
Unavailable
28
MOUNT,RUBBER,ENG.
3110042
Unavailable
31
MOUNT,ENGINE
1040231-067
Unavailable
32
DECAL,DRAIN RECOIL Substituted by 7078577
7075741
Unavailable
33
ENG.EC38PLE08,09,11 [No Longer Available] (See Footnote) NOTE: The Short Block assembly contains a crankcase assembly, cylinder and cylinder head assembly, and a piston & crankshaft assembly. Prior
3085821
Unavailable
34
FUEL LINE,1/8 ID,600 CM.
8360009-600
Unavailable
35
CHECKVALVE,VENT Substituted by 7051011
7052047
Unavailable
