- Partiron
- OEM Parts
- Polaris
- Watercraft
- PWC
- 1997
- SLX PRO 785 - B974978
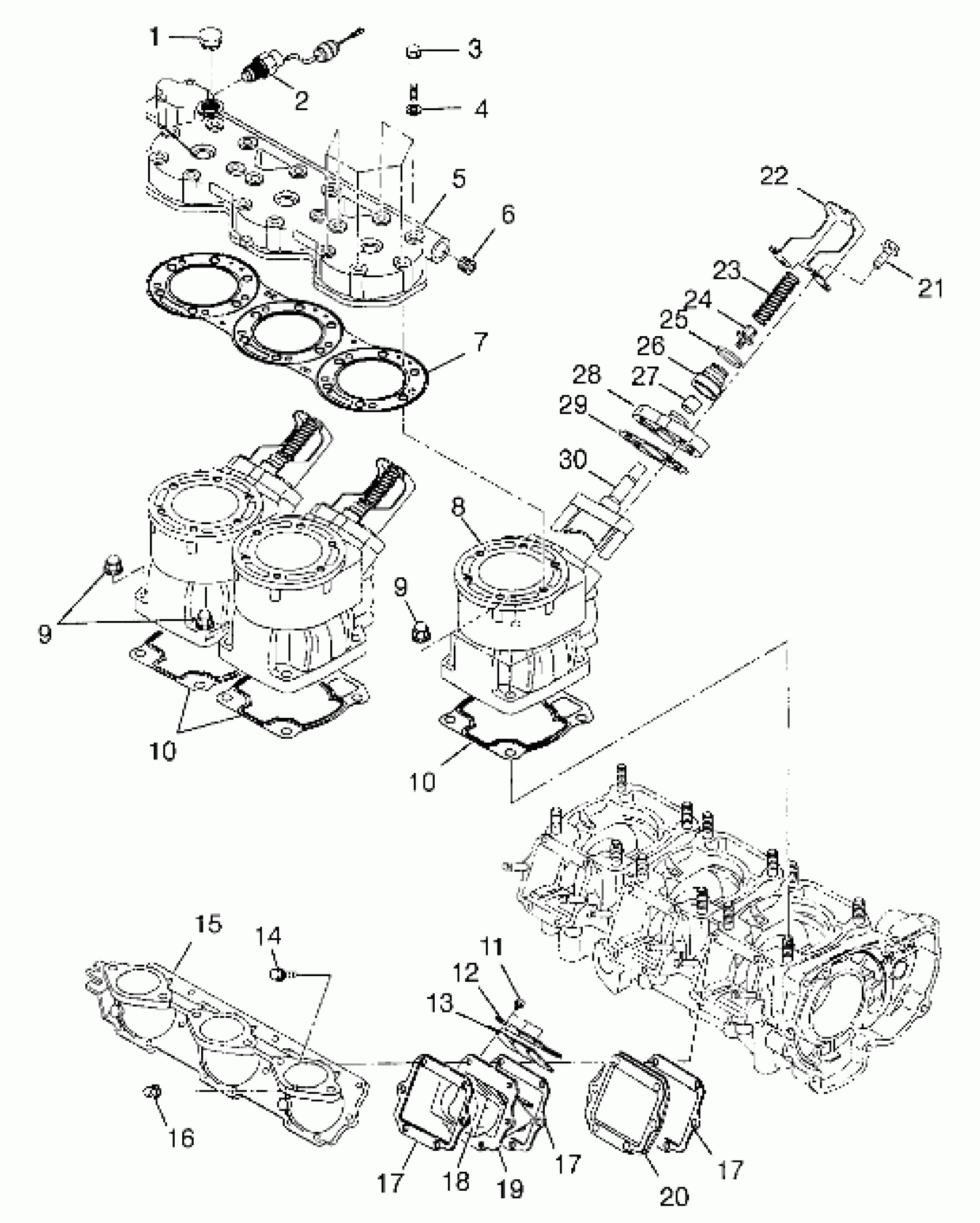
CYLINDER,HEAD & EXHAUST VALVES - B974978 (4941254125c003)
Polaris SLX PRO 785 - B974978 CYLINDER,HEAD & EXHAUST VALVES - B974978 (4941254125c003) Diagram
#
Description
Price
1
PLUG
3240219
Unavailable
2
SWITCH,THERMO
3240223
Unavailable
3
BOLT,FLANGE
3240303
Unavailable
4
GASKET,ALUMINUM
3240304
Unavailable
5
HEAD,CYLINDER Substituted by 3240370
3240302
Unavailable
6
PLUG
3240306
Unavailable
7
GASKET,HEAD Substituted by 3240371
3240305
Unavailable
8
CYLINDER (Incl. 23)
3240301
Unavailable
9
NUT,FLANGE CAP
3240253
Unavailable
9
NUT,FLANGE CAP
3240253
Unavailable
10
GASKET, CYL.
3240249
Unavailable
10
GASKET, CYL.
3240249
Unavailable
11
SCREW&WASHER Substituted by 3084565
3240066
Unavailable
12
Stopper
3240065
Unavailable
13
VALVE, REED(10)
3240064
Unavailable
14
BOLT
3240255
Unavailable
15
PIPE,INTAKE
3240307
Unavailable
16
NUT,FLANGE CAP
3240256
Unavailable
17
GASKET, REED VALVE,(10)
3084148
Unavailable
17
GASKET, REED VALVE,(10)
3084148
Unavailable
17
GASKET, REED VALVE,(10)
3084148
Unavailable
18
STUFFER
3240310
Unavailable
19
REEDVALVE ASM. (Incl. 11-13)
3240308
Unavailable
20
SPACER,REED VALVE Substituted by 3240257
3240309
Unavailable
21
BOLT,FLANGE
3240318
Unavailable
22
BRACKET,ADJUSTER
3240314
Unavailable
23
SPRING
3240319
Unavailable
24
BOLT,WIRE END
3240312
Unavailable
25
CLAMP, HOSE
3240028
Unavailable
26
BOOT
3240315
Unavailable
27
BUSH
3240317
Unavailable
28
COVER,VALVE *
3240316
Unavailable
29
GASKET,VALVE COVER
3240313
Unavailable
30
VALVE,EXHAUST
3240349
Unavailable
