- Partiron
- OEM Parts
- Polaris
- Watercraft
- PWC
- 1997
- SLTX - B974590
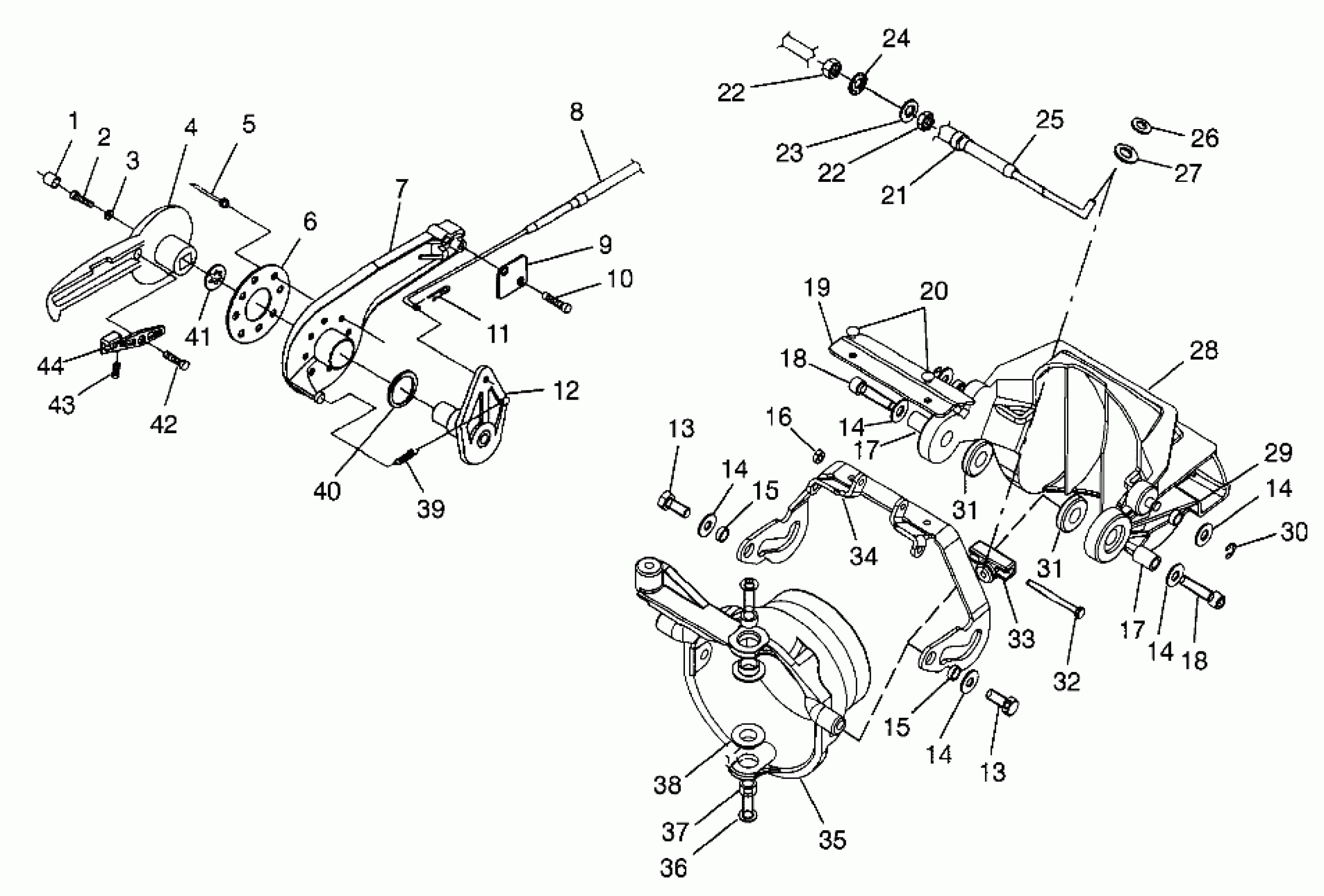
REVERSE SLTX B974590 and INTL. SLTX I974590 (4941214121B010)
Polaris SLTX - B974590 REVERSE SLTX B974590 and INTL. SLTX I974590 (4941214121B010) Diagram
#
1
CAP,REV.LEVER,BLK. Substituted by 5431696-196
5431696-070
Unavailable
2
SCREW, S.S.(10)
7515141
Unavailable
3
WASHER, FLAT, S.S.(10)
7555839
Unavailable
4
LEVER,REV,BLK
5431979-070
Unavailable
5
RIVET(50)
7621480
Unavailable
6
GASKET, REV.BRKT.
5810998
Unavailable
7
BRKT,REV.LEVER
5431615
Unavailable
8
CABLE,REVERSE
7080622
Unavailable
9
PLATE,CABLE
5240257
Unavailable
10
SCREW(10)
7512049
Unavailable
12
ARM,REVERSE
5431980
Unavailable
13
BOLT, S.S.(10)
7515361
Unavailable
13
BOLT, S.S.(10)
7515361
Unavailable
15
BUSHING,ACTUATOR,SHORT
5020740
Unavailable
15
BUSHING,ACTUATOR,SHORT
5020740
Unavailable
17
Collar
5020683
Unavailable
17
Collar
5020683
Unavailable
18
BOLT, S.S.(10)
7515368
Unavailable
18
BOLT, S.S.(10)
7515368
Unavailable
19
SHIELD,REV.ACTUATOR
5431517
Unavailable
20
RIVET
7621478
Unavailable
21
COVER, STEERING
1860109
Unavailable
22
NUT (10)
7542528
Unavailable
22
NUT (10)
7542528
Unavailable
23
Washer
1860103
Unavailable
24
WASHER, LOCK,S.S.(10)
7571625
Unavailable
25
SEAL,ROD,STRG.
1860108
Unavailable
26
RING,RETAINING Substituted by 7080618
7710431
Unavailable
27
WASHER, FLAT, S.S.(10)
7555837
Unavailable
28
GATE,REVERSE,BLK.
5431614
Unavailable
29
BUSHING,ACTUATOR,(10)
5020686
Unavailable
30
RING-E,RET.(10)
7710427
Unavailable
31
SPACER,REVERSE GATE
5431506
Unavailable
31
SPACER,REVERSE GATE
5431506
Unavailable
32
SCREW, S.S.(10)
7512063
Unavailable
33
JOINT, ACTUATOR
5431632
Unavailable
34
ACTUATOR,REV.GATE
5240139
Unavailable
35
Nozzle, Steering, Reverse (See Pg. A19, Ref. 16)
-------
Unavailable
36
BOLT, S.S.(10)
7515366
Unavailable
37
Collar (See Pg. A19, Ref. 15)
-------
Unavailable
38
Bearing, Steering Nozzle (See Pg. A19, Ref. 17)
-------
Unavailable
39
SPRING,DETENT,REV.
7041313
Unavailable
40
O-RING
5410814
Unavailable
41
RING,RETAINING(10)
7710430
Unavailable
43
SPRING,REVERSE LOCK
7041341
Unavailable
44
LOCK,REV.LEVER
5431525
Unavailable
