- Partiron
- OEM Parts
- Polaris
- Watercraft
- PWC
- 1997
- SL 700 - B974071
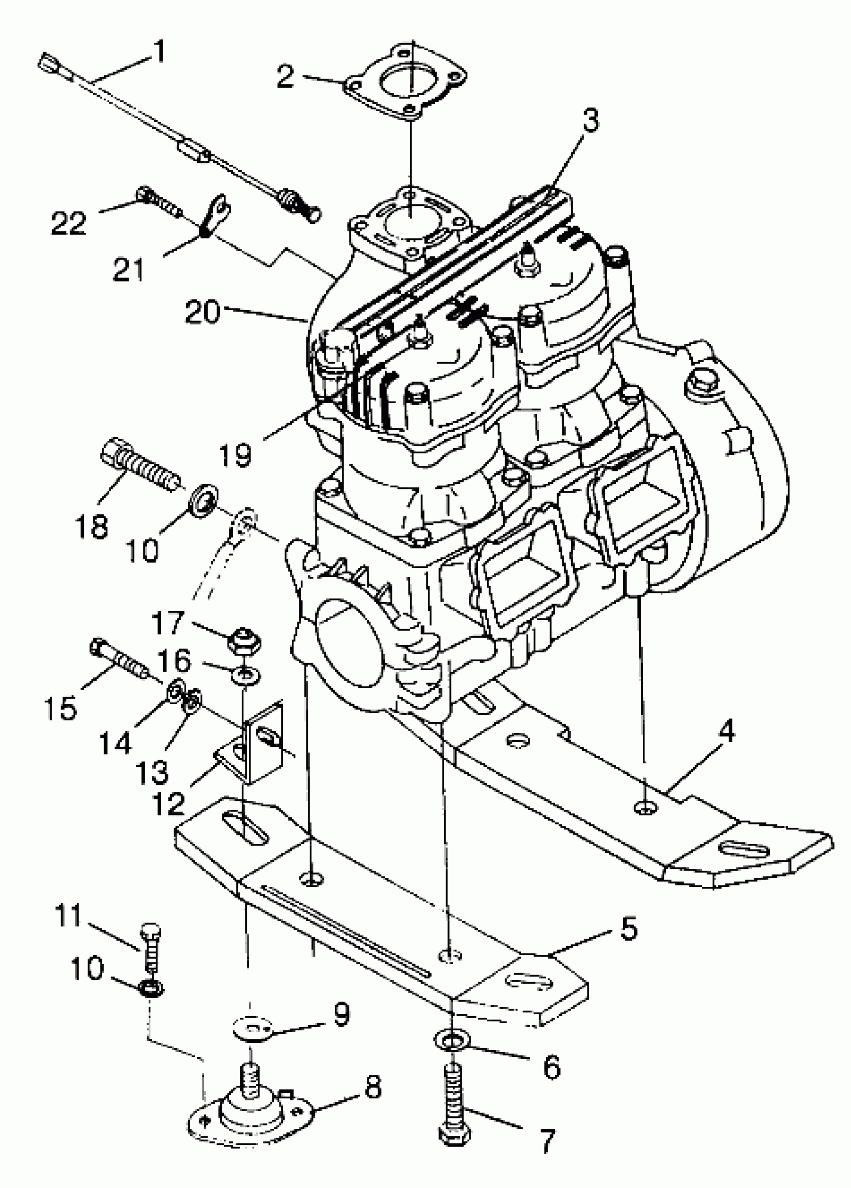
ENGINE MOUNTING SL 700 B974071, Intl. SL 700 I974071, SL 700 Deluxe B974072 (4940874087B003)
Polaris SL 700 - B974071 ENGINE MOUNTING SL 700 B974071, Intl. SL 700 I974071, SL 700 Deluxe B974072 (4940874087B003) Diagram
#
Description
Price
1
SWITCH ASM,TEMP.
4110180
Unavailable
2
GASKET,EXH.PIPE
5830051
Unavailable
3
Decal - Warning (See Pg. A34, Ref. 1)
-------
Unavailable
4
PLATE,F.MOUNT Substituted by 5631128
5630585
Unavailable
5
PLATE,R.MOUNT Substituted by 5631129
5630584
Unavailable
6
WASHER,LOCK,S.S.
7552609
Unavailable
7
SCREW, SS.
7517330
Unavailable
8
MT,ENG,ANTI-ROTATION Substituted by 3021103
3110055
Unavailable
9
SHIM,ENG.MT.(PWC)
5211727
Unavailable
10
WASHER, LOCK, S.S.(10)
7552610
Unavailable
10
WASHER, LOCK, S.S.(10)
7552610
Unavailable
11
BOLT, S.S.(10)
7515361
Unavailable
12
BRKT,R.MUFFLER Substituted by 1060142
5241546
Unavailable
13
WASHER, FLAT, S.S.,(10)
7555835
Unavailable
14
WASHER, LOCK(10)
7552613
Unavailable
15
BOLT, S.S.(10)
7515357
Unavailable
16
WASHER, FLAT, S.S.(10)
7555848
Unavailable
17
NUT, NYLOK, S.S.(10) Substituted by 7547001
7542725
Unavailable
18
BOLT(10)
7516809
Unavailable
19
Plug, Spark (See Pg. A34, Ref. 5)
-------
Unavailable
20
SHORT BLOCK,TWIN,KIT [No Longer Available] (WC70DCSP-02) (Deluxe) NOTE: The Short Block assembly contains a crankcase assembly, cylinder and cylinder head assembly, and a piston & crankshaft assembly.
2200681
Unavailable
20
SHORT BLK.700SC,TWIN [No Longer Available] (WC70SCSP-01) (SL700) NOTE: The Short Block assembly contains a crankcase assembly, cylinder and cylinder head assembly, and a piston & crankshaft assembly.
2201029
Unavailable
21
CLIP,RETAIN,TEMP.SW.
5240876
Unavailable
