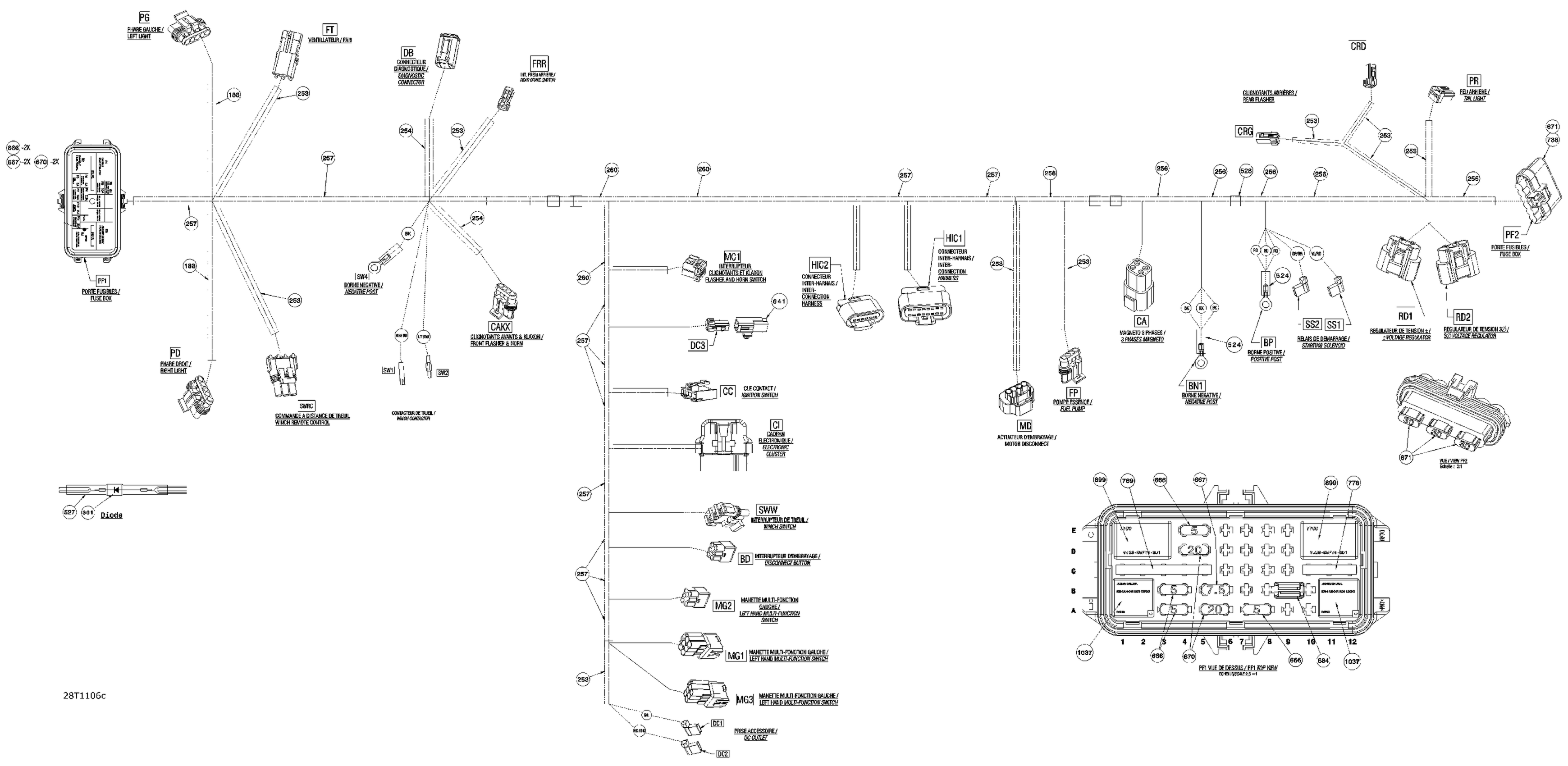
Can-Am Outlander 650 EFI, 2011 Main Harness STD, Europe Diagram
#
Description
Price
1
Main Harness Ass'y | Includes 1 to 1041
710002122
Unavailable
188
Tubing 12 mm
409902000
Unavailable
899
Relay, 30 AMP | Obsolete. ATV order 515176774
278002168
Unavailable
CA
FEMALE HOUSING, 4 CIRCUITS - Call your local BRP dealership
278001477
Unavailable
CA
MALE WEDGE, 4 CIRCUITS - Call your local BRP dealership
278001478
Unavailable
MC1
HOUSING - Call your local BRP dealership
710001435
Unavailable
MC1
TERMINAL - Call your local BRP dealership
710001436
Unavailable
PF1
DECAL FUSE RELAY - Call your local BRP dealership
710001783
Unavailable
PF2
WIRE SEAL - Call your local BRP dealership
278001505
Unavailable
SW4
SHRINK TUBING - Call your local BRP dealership
710000482
Unavailable
