- Partiron
- OEM Parts
- Sea-doo
- Pontoons
- 2026
- SWITCH - Cruise Series
- CRUISE 18 - 230 - 2026
- CRUISE 18 - 230 - 45TB - Dusty Navy - Trailer Galv - CAT-2-375-101 - Audio4 - 2026
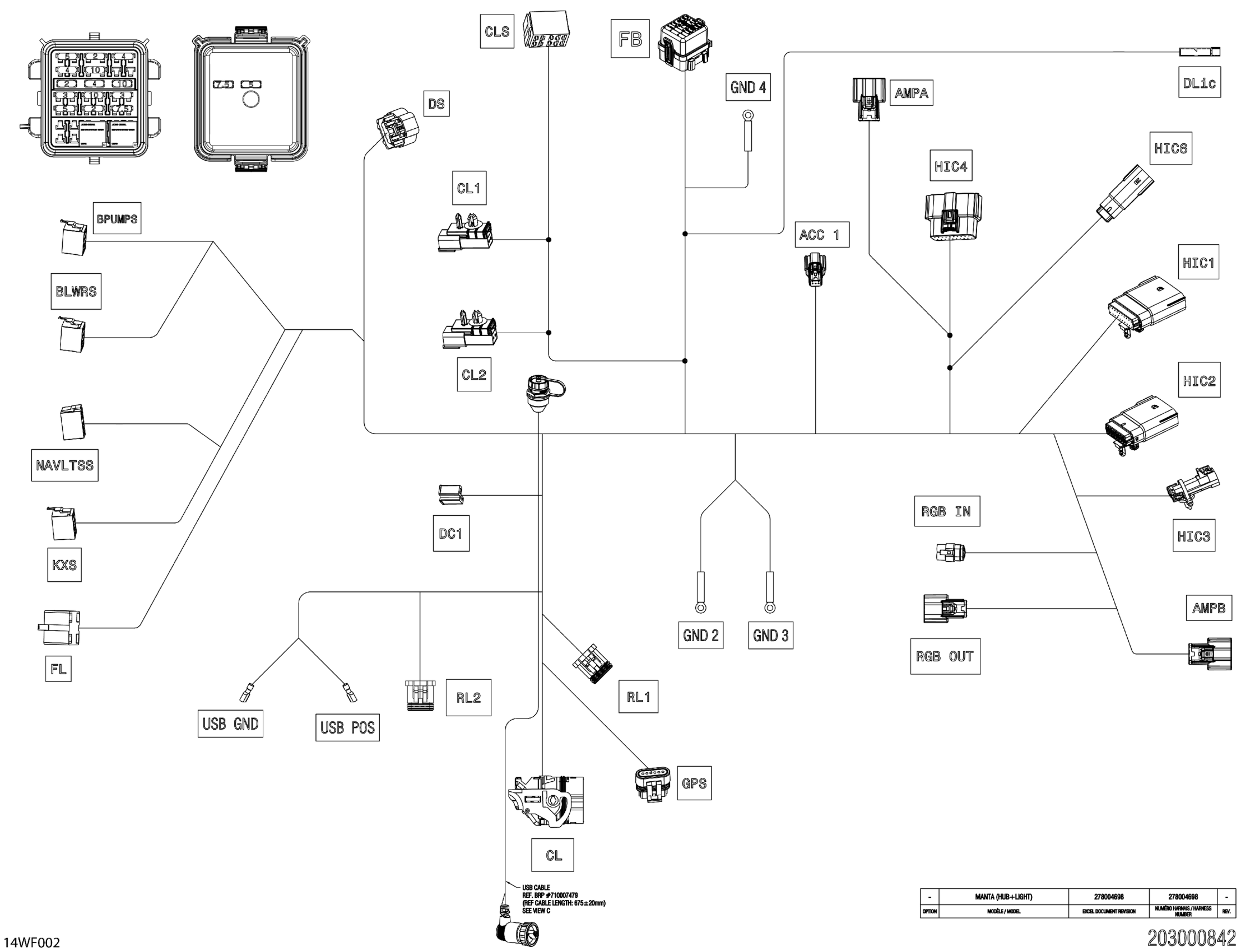
ELECTRIC - Console Wiring Harness - 278004698
Sea-doo CRUISE 18 - 230 - 45TB - Dusty Navy - Trailer Galv - CAT-2-375-101 - Audio4 - 2026 ELECTRIC - Console Wiring Harness - 278004698 Diagram
#
Description
Price
BLWRS
CONNECTOR_FEMALE 8 CAVITIES - Call your local BRP dealership
710001875
Unavailable
