- Partiron
- OEM Parts
- Ski-Doo
- 2016
- MXZ Family
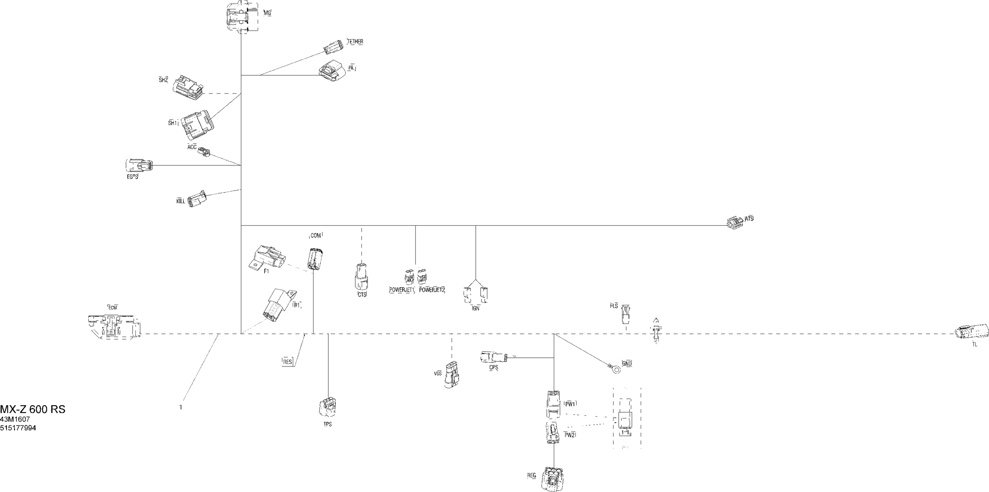
- MXZ 600 RS, 2016
Electrical Harness
Ski-Doo MXZ 600 RS, 2016 Electrical Harness Diagram
#
Description
Price
1
WIRING HARNESS ASSY - Call your local BRP dealership
515177994
Unavailable
