Partiron

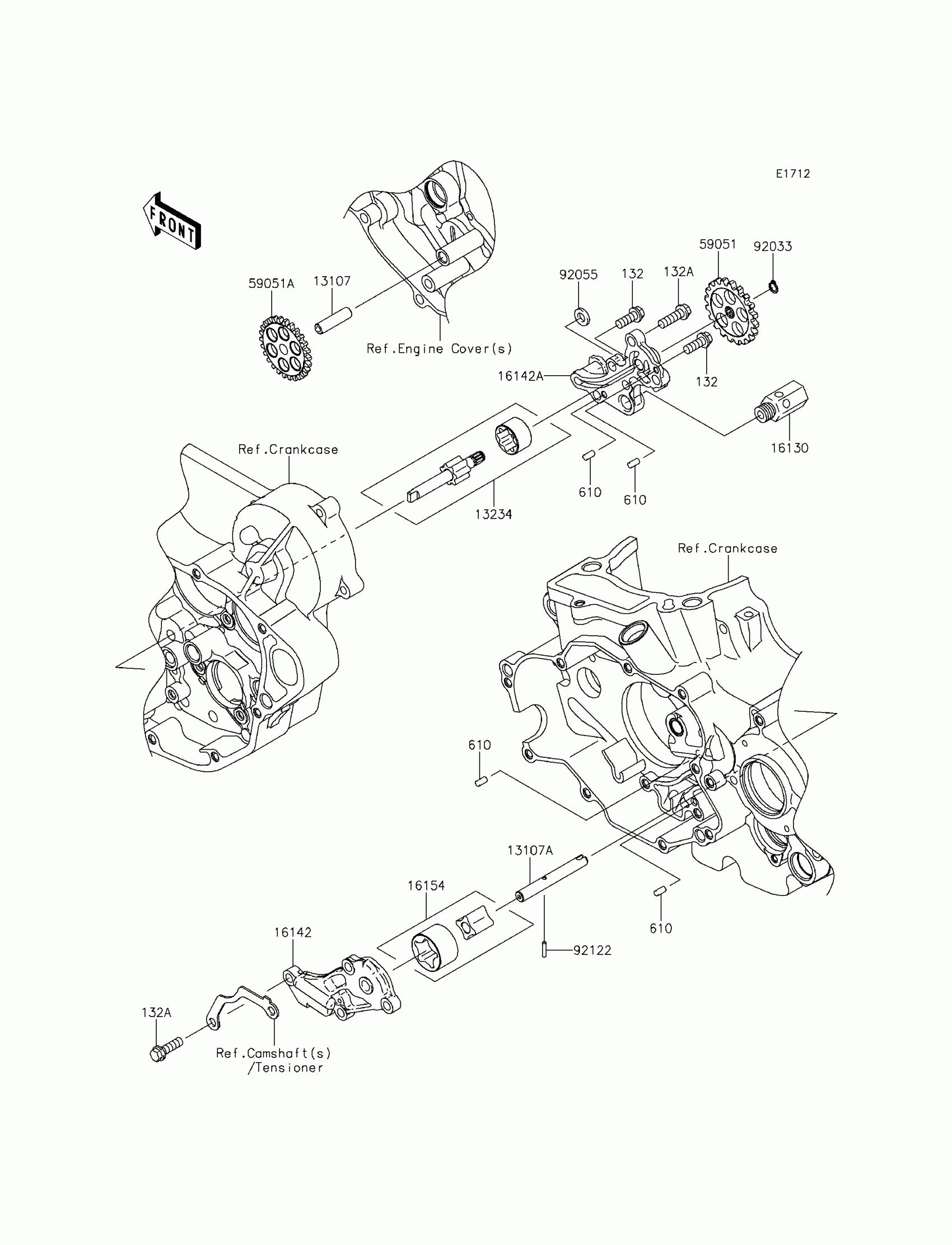
Kawasaki KLX450R (Australian) Oil Pump Diagram

#

Description
Price

132

BOLT-FLANGED-SMALL,6X16

132BA0616

$1.51

132A

BOLT-FLANGED-SMALL,6X20

132BA0620

$2.49

610

ROLLER,4X8

610A0408

$4.31

13107

SHAFT

13107-0056

$7.75

13107A

SHAFT,OIL PUMP,SCAVENGE

13107-0134

$31.86

13234

SHAFT-COMP,FEED

13234-0036

$99.50

16130

VALVE-ASSY-RELIEF

16130-1058

$41.98

16142

COVER-PUMP,OIL,LH

16142-0042

$40.52

16142A

COVER-PUMP,OIL,RH

16142-0062

$40.54

16154

ROTOR-PUMP,SCAVENGE

16154-0069

$31.86

59051

GEAR-SPUR,O/P DRIVEN,28T

59051-0044

$30.45

59051A

GEAR-SPUR,O/P IDLER,26T

59051-0045

$40.52

92033

RING-SNAP

92033-0019

$1.33

92055

RING-O,OD=13

92055-074

$8.58

92122

ROLLER,2.5X11.8

92122-0021

$2.61