Kawasaki KE100 CRANKCASE Diagram
#
Description
Price
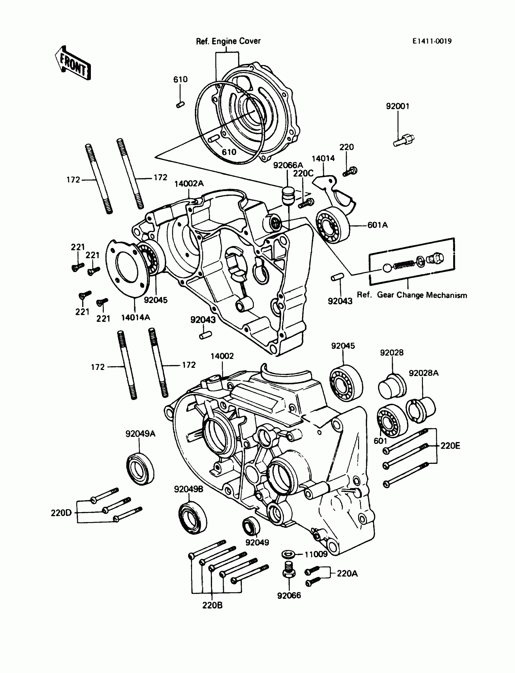
14002
CRANKCASE,LH
14002-1074
Unavailable
14002A
CRANKCASE,RH
14002-1210
Unavailable
220
SCREW PAN HEAD 6X12
220B0612
Unavailable
220C
SCREW PAN HEAD 6X40
220B0640
Unavailable
220G
SCREW-PAN-CROS
220X0660
Unavailable
220H
SCREW-PAN-CROS
220X0665
Unavailable
