- Partiron
- OEM Parts
- Polaris
- Watercraft
- PWC
- 1996
- HURRICANE - B964466
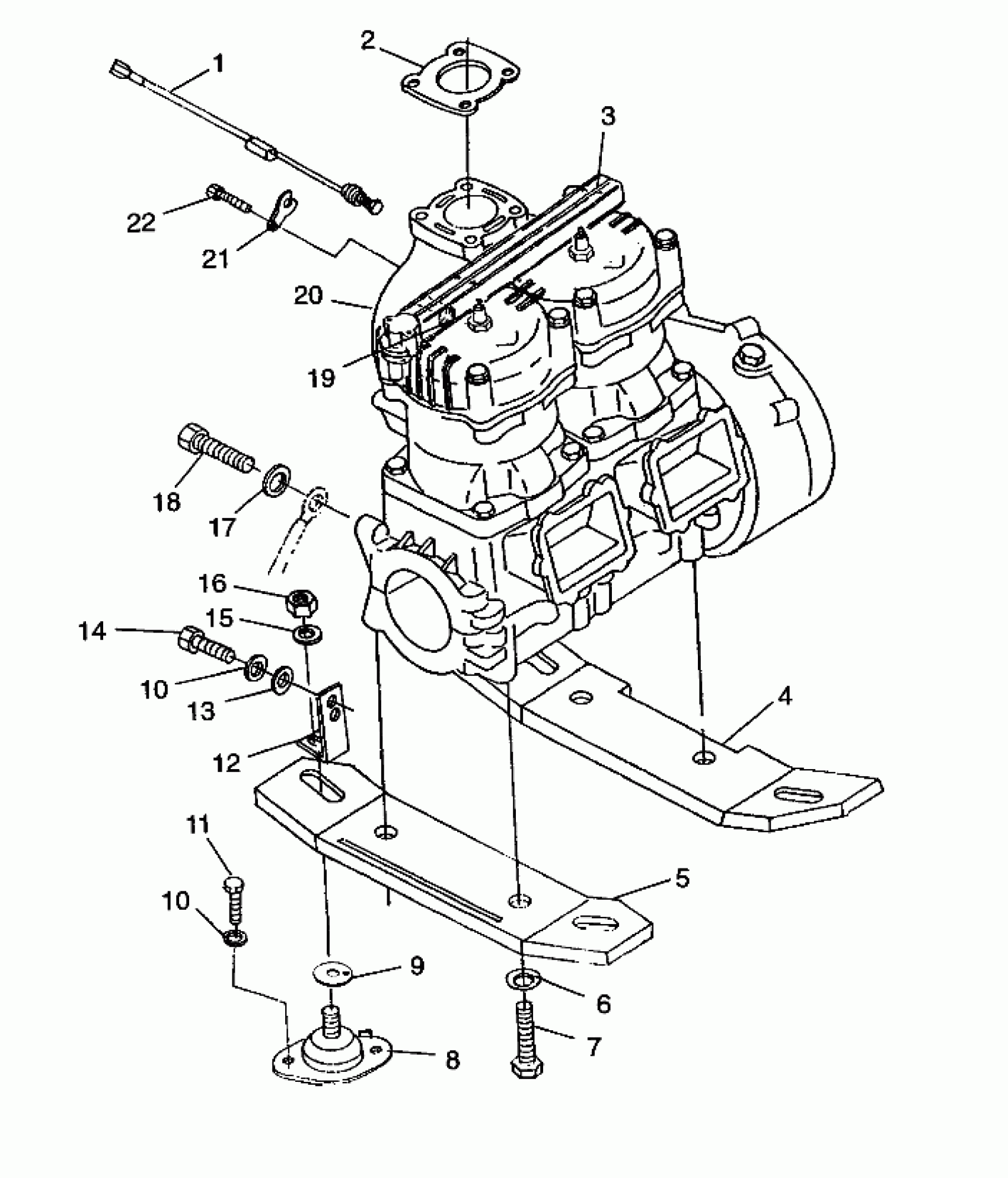
ENGINE MOUNTING HURRICANE B964466 and Intl. HURRICANE I964466 (4935733573B001)
Polaris HURRICANE - B964466 ENGINE MOUNTING HURRICANE B964466 and Intl. HURRICANE I964466 (4935733573B001) Diagram
#
Description
Price
1
SWITCH ASM,TEMP.
4110180
Unavailable
2
GASKET,EXH.PIPE
5830051
Unavailable
3
Decal, Warning
7075383
Unavailable
4
PLATE,F.MOUNT Substituted by 5631128
5630585
Unavailable
5
PLATE,R.MOUNT Substituted by 5631129
5630584
Unavailable
6
WASHER,FLAT
7555956
Unavailable
7
BOLT, S.S.(10)
7512573
Unavailable
8
MT,ENG,ANTI-ROTATION Substituted by 3021103
3110055
Unavailable
9
SHIM,ENG.MT.(PWC)
5211727
Unavailable
10
WASHER, LOCK, S.S.(10)
7552610
Unavailable
10
WASHER, LOCK, S.S.(10)
7552610
Unavailable
11
BOLT, S.S.(10)
7515361
Unavailable
12
BRACKET,R.MUFFLER
5240537
Unavailable
13
WASHER, FLAT, S.S.,(10)
7555835
Unavailable
14
BOLT, S.S.(10)
7515357
Unavailable
15
WASHER, FLAT, S.S.(10)
7555848
Unavailable
16
NUT, NYLOK, S.S.(10) Substituted by 7547001
7542725
Unavailable
17
WASHER, LOCK(10)
7552613
Unavailable
18
BOLT(10)
7516809
Unavailable
19
SPARKPLUG, BPR-8ES(10)
3070174
Unavailable
20
KIT,S.B.,(700TWIN) Substituted by 2201211 Note: The Short Block assembly contains a crankcase assembly, cylinder and cylinder head assembly, and a piston & crankshaft assembly.
2200872
Unavailable
21
CLIP,RETAIN,TEMP.SW.
5240876
Unavailable
