Partiron

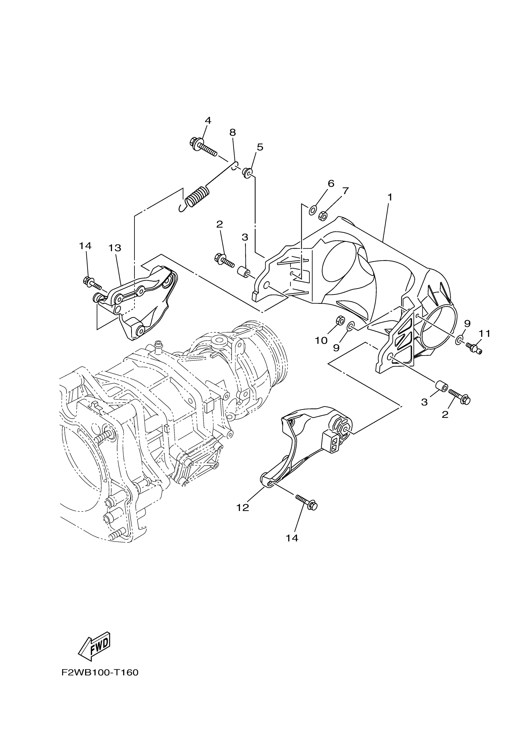
Yamaha GP1800DY (GP1800R HO_HO WITH AUDIO) F4M6 2023 JET UNIT 3 Diagram

#

Description
Price

1

GATE, REVERSE

6ET-R1314-10-00

Unavailable

2

BOLT, WITH WASHER

90119-08841-00

Unavailable

3

COLLAR

90387-08M30-00

Unavailable

4

BOLT, WITH WASHER

90119-069UX-00

Unavailable

5

COLLAR

90387-06319-00

Unavailable

6

WASHER, PLATE

90201-06020-00

$9.49

7

NUT, HEXAGON

95380-06600-00

Unavailable

8

SPRING, RETAINER

6S5-R2358-00-00

Unavailable

9

WASHER, PLATE

90201-06020-00

$9.49

10

NUT, HEXAGON

95380-06600-00

Unavailable

11

STUD, JOINT BALL

6GA-U1461-10-00

Unavailable

12

BRACKET 1

6ET-R1341-10-00

Unavailable

13

BRACKET 2

6ET-R1342-10-00

Unavailable

14

BOLT, WITH WASHER

90119-06892-00

Unavailable