- Partiron
- OEM Parts
- Can-Am
- Wheel Vehicles
- 2026
- Canyon Series
- CANYON REDROCK - Europe, 2026
- Europe - CANYON - REDROCK - J3TB - Moss Green, 2026
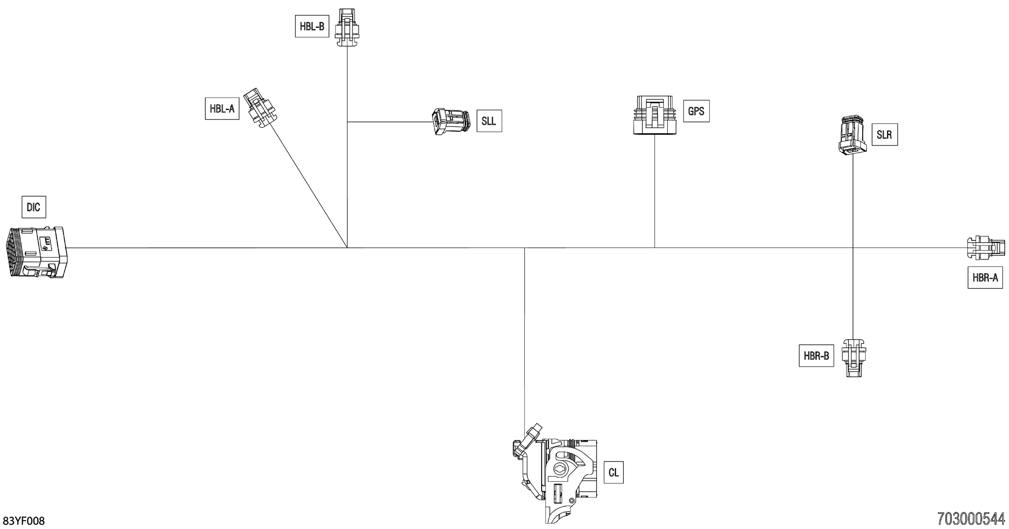
Electric - Console Wiring Harness - 710009050
Can-Am Europe - CANYON - REDROCK - J3TB - Moss Green, 2026 Electric - Console Wiring Harness - 710009050 Diagram
#
Description
Price
