- Partiron
- OEM Parts
- Yamaha
- motorcycle
- 1977
- DT400D (DT400D) 1977
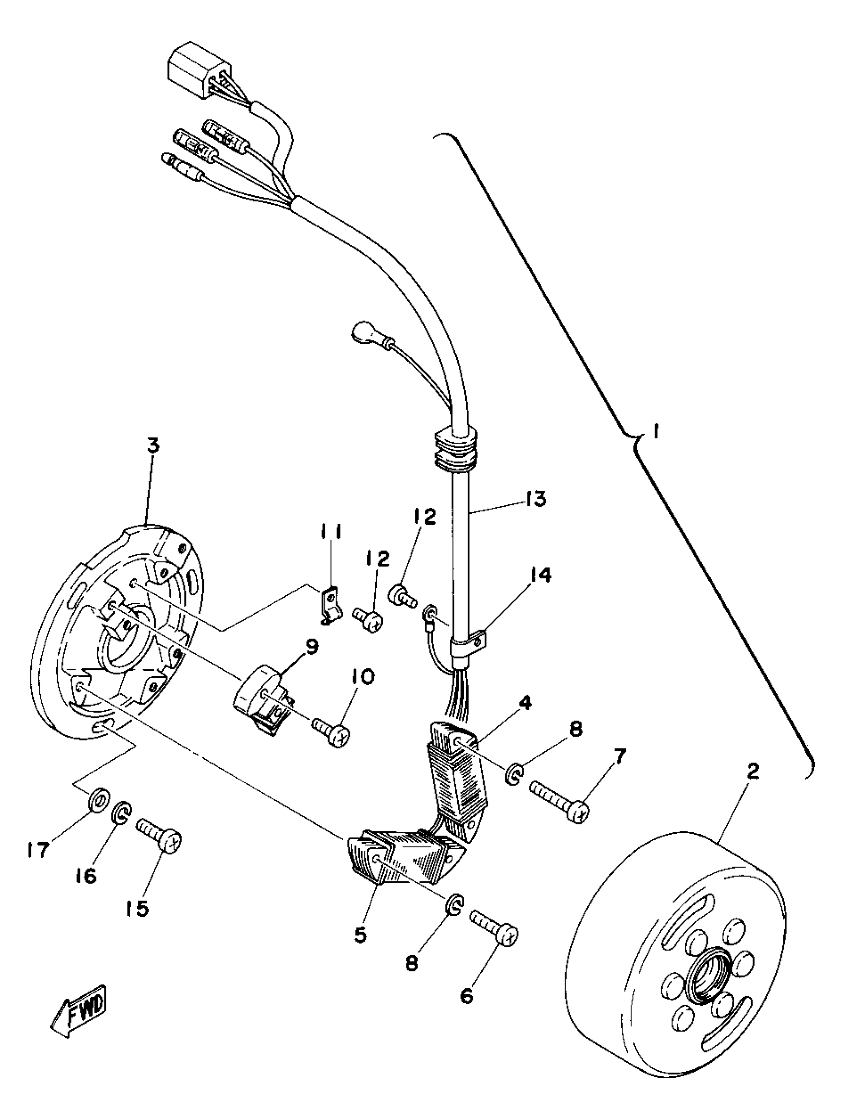
C - D - I - MAGNETO (DT400D)
Yamaha DT400D (DT400D) 1977 C - D - I - MAGNETO (DT400D) Diagram
#
Description
Price
1
CDI MAGNETO ASSEMBLY
(1M2-85500-22-00)
Unavailable
2
ROTOR ASSEMBLY
(1M2-85550-21-00)
Unavailable
3
. BASE, MAGNETO
1M2-85509-20-00
Unavailable
4
. COIL SOURCE 2
1M2-85512-20-00
Unavailable
5
. COIL, LIGHTING 1
1M2-85513-22-00
Unavailable
9
. COIL, PULSER
1M2-85580-20-00
Unavailable
10
SCREW, PAN HEAD
98517-04025-00
Unavailable
11
CLAMP, LEAD
(445-85528-20-00)
Unavailable
12
SCREW, PAN HEAD(3XP)
98517-04006-00
Unavailable
13
. NO LONGER AVAILABLE
1M2-85515-21-00
Unavailable
14
CLAMP, READ
445-81328-20-00
Unavailable
16
WASHER, SPRING
92995-06100-00
Unavailable
17
WASHER, PLAIN (646)
92990-06600-00
Unavailable
