- Partiron
- OEM Parts
- Sea-doo
- Boats
- 2012
- Challenger
- 180 Challenger & Challenger SE 215, 2012
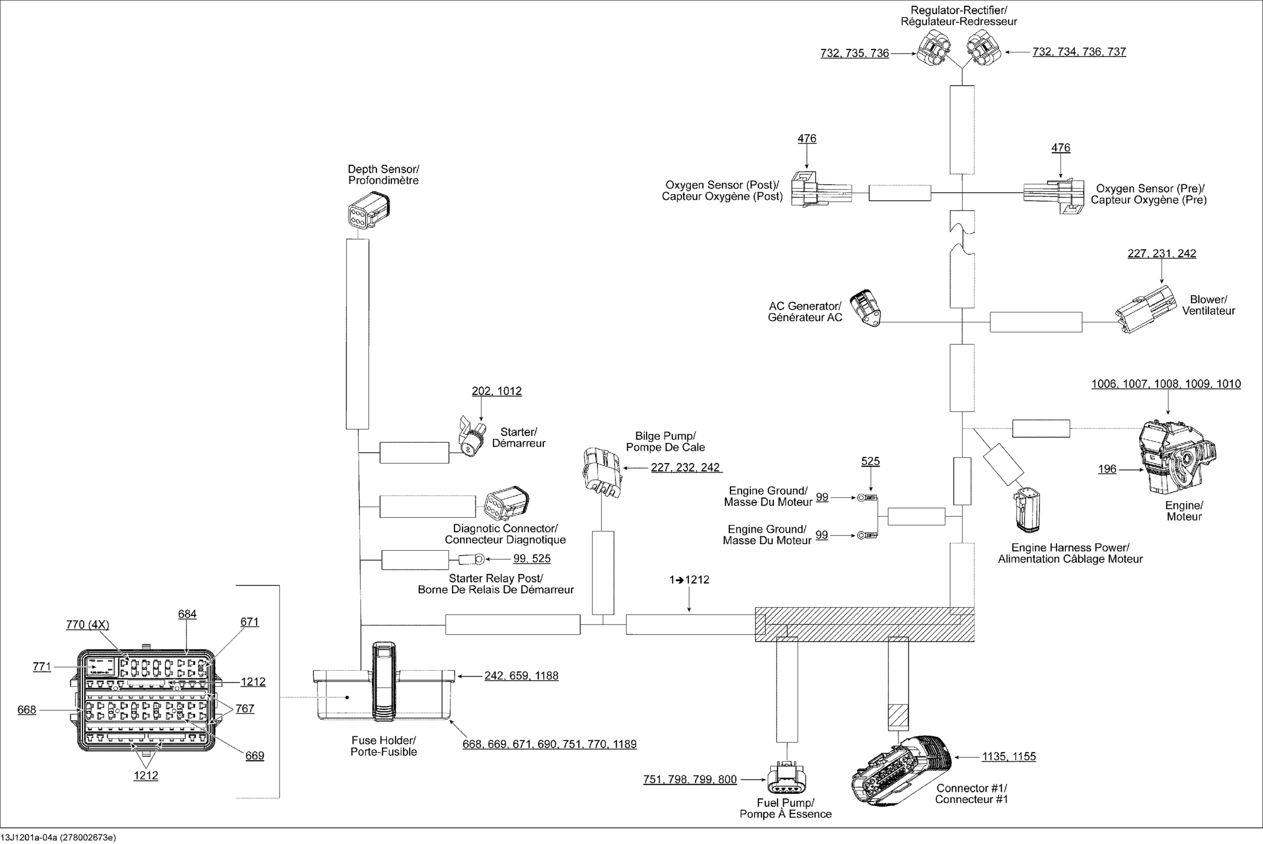
Engine Harness With Catalyst
Sea-doo 180 Challenger & Challenger SE 215, 2012 Engine Harness With Catalyst Diagram
#
Description
Price
1
ENGINE HARNESS - Call your local BRP dealership | With Catalyst
278002673
Unavailable
525
SHRINK TUBING - Call your local BRP dealership
710000482
Unavailable
771
Relay, 30 AMP | Obsolete. ATV order 515176774
278002168
Unavailable
1012
FEMALE TERMINAL HOUSING, 2 CIRCUITS - Call your local BRP dealership
278002374
Unavailable
1135
HOUSING - Call your local BRP dealership
278002451
Unavailable
