- Partiron
- OEM Parts
- Sea-doo
- Watercraft
- 2018
- GTI Series
- GTI 90, 2018
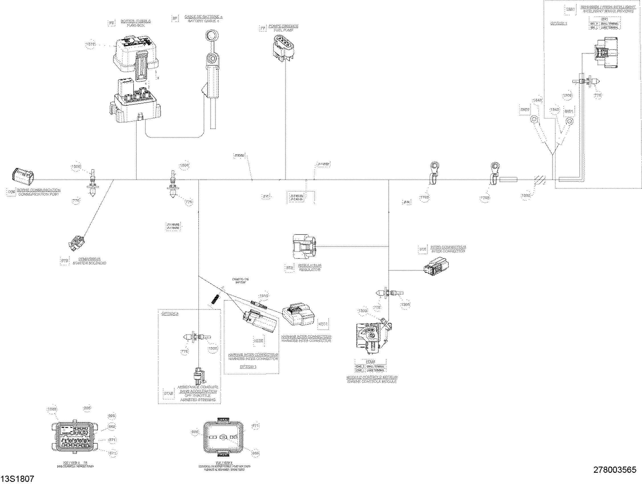
Main Harness - 278003566
Sea-doo GTI 90, 2018 Main Harness - 278003566 Diagram
#
Description
Price
Main Harness - 278003566
#
Edit ride
